紅瓜子傳媒首頁>相關資訊>行業資訊>你見過價值50億的試卷嗎?

你見過價值50億的試卷嗎?

瀏覽次數:672        發布時間:2018-12-11 09:35:26
分享到:

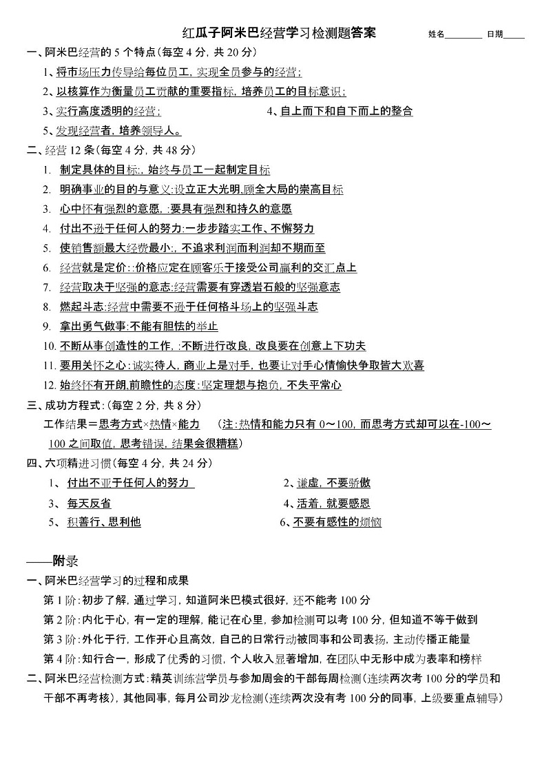
▲紅瓜子阿米巴經營學習檢測題


什么是阿米巴經營?

阿米巴經營是有“經營之圣”美譽的稻盛和夫先生在實踐中總結出來的經營管理體系,是他掌舵京瓷、KDDI、日航三家世界級企業并創造高收益的法寶;曾白手起家創辦了兩家世界500強企業——日本京瓷公司和日本KDDI公司。78歲時以門外漢的身份接受負債累累的日航企業,僅6個月就扭虧為盈。阿米巴經營是指將企業劃分成小的組織單元(阿米巴),通過與市場掛鉤的獨立核算機制進行運營,培養具有經營意識的領導人,讓全體員工參與經營,從而實現高收益的經營管理方式。

學習阿米巴經營能帶來什么好處?

1、實現全體人員參與經營

劃小組織核算后更能體現每個人在組織當中的作用和存在感,容易讓員工卷入到部門經營活動中去。

2、根據核算衡量部門貢獻度,加強目標意識

通過迅速的經營結果反饋,能給予員工意識上強有力的影響,激發他們更加努力向上的能量,不斷挑戰高目標。同時,各個部門的經營結果也能通過核算結果進行衡量。

3、實現可視化經營

公司頂層能夠清晰地看到企業的每一個經營角落,底層可以清楚地看到企業的經營狀況,稱之為“玻璃板透明的經營系統”。

4.“上情下達”和“下情上達”的協調

自上而下的命令式經營與單純的自下而上的提交目標經營,通常表現為公司決策慢、經營不順。阿米巴經營是一種既能夠將頂層的大目標傳遞給底層,底層又能很好地依此制定詳細核算計劃的管理方法,有效地建立了頂層與基層溝通交流的平臺。

5.培養有經營意識的人才 

讓基層干部、員工學習并負擔和企業經營者一樣的課題,通過數據的核算,培養其經營意識。

紅瓜子全員學習阿米巴經營

人人都是經營者!

▲紅瓜子經營模式文化墻


▲紅瓜子阿米巴經營學習檢測題



-END-

精英招募

紅瓜子傳媒的專業領域是視頻制作、網絡營銷、品牌策劃,300多人的專業團隊、十年的行業經驗、3000家客戶服務見證、紅瓜子是行業的模式創新者;紅瓜子規劃在全國設立109個子公司,現在已有11個子公司正常運作,需要各位朋友幫忙引薦的各地區的合伙人及銷售精英,熱線電話:400-998-2990